西瓜财经 首页 行业新闻 查看内容

9月1日起开闸!你的个人消费贷款能否贴息、怎么向银行申请 指南来了 ...

来自版块: 行业新闻
106
0

  个人消费贷款贴息9月1日起正式开闸。近期,多家银行不仅发布了相关预热海报、问答等内容,银行高管也在2025年中期业绩发布会上表示,目前各项准备工作已基本就绪,相关功能即将上线。  业内人士指出,通过实施 ...

  个人消费贷款贴息9月1日起正式开闸。近期,多家银行不仅发布了相关预热海报、问答等内容,银行高管也在2025年中期业绩发布会上表示,目前各项准备工作已基本就绪,相关功能即将上线。

  业内人士指出,通过实施个人消费贷款财政贴息政策,可进一步强化财政金融协同联动,以“真金白银”支持居民消费,降低居民消费信贷成本。

  一问:银行已准备开闸?

  多家银行表态,已制定详细操作流程

  “目前各项准备工作已基本就绪,一期功能将在这两天上线。”光大银行副行长齐晔近日在2025年中期业绩发布会上表示,光大银行将在官方渠道发布相关信息,同时将继续丰富信贷产品货架,合理支持个人客户网络平台消费。

  8月12日,财政部、中国人民银行、金融监管总局印发《个人消费贷款财政贴息政策实施方案》(以下简称《方案》),2025年9月1日至2026年8月31日期间,居民个人使用贷款经办机构发放的个人消费贷款(不含信用卡业务)中实际用于消费,且贷款经办机构可通过贷款发放账户等识别借款人相关消费交易信息的部分,可按规定享受贴息政策。

  近日,建设银行行长张毅表示,个人消费贷款和服务业经营主体贴息政策发布后,建行高度重视,第一时间进行了全行部署。

  “邮储银行已制定详细操作流程,开发专项系统功能,并完成全行部署和人员培训,确保政策高效落地。”邮储银行零售业务总监梁世栋表示。

  此外,贝壳财经记者了解到,多家银行已经开展了相关消费贷产品的预热动作。如在官方渠道发布了个人消费贷款贴息的相关问答,通过微信公众号、服务号发布相关宣传海报,推广个人消费贷款贴息政策。

  平安银行App智能客服回复内容,截图

  二问:如何申请个人消费贷款贴息?

  手机银行能办理系统自动进行贴息操作

  为了方便客户申请个人消费贷款贴息,各家银行普遍简化了相关申请流程。

  工商银行表示,为最大程度简化借款人操作,客户可按照一般贷款流程,通过该行手机银行或营业网点等渠道办理个人消费贷款,并签署《中国工商银行个人消费贷款财政贴息服务协议》。在贷款结息日,该行向借款人收取贷款利息时,系统将自动进行贴息操作,直接扣减贴息资金。

  贝壳财经记者发现,平安银行、广发银行等多家银行在手机银行App智能客服回答“如何申请个人消费贷款贴息”时,嵌入了“申请贴息”的按钮。点击相关按钮,即可进入申请页面。

  中国银行亦指出,该行已将贴息协议签署环节嵌入到手机银行贷款流程中,客户提款时即可完成贴息协议签署。

  此外,农业银行兴业银行浦发银行等多家银行指出,申请贴息时需客户签署贴息协议,并授权银行查询贷款发放账户,识别客户相关消费交易信息,汇总满足贴息条件的消费金额。对系统可自动识别账户中消费交易信息的,银行将自动开展贴息;对于系统未能识别的,客户可通过提供与贷款使用相对应的真实消费发票的方式向该行申请人工审核,审核通过后,予以贴息。如客户未签署贴息协议、未授权查询,不影响客户正常申请、使用个人消费贷款。

  三问:哪些个人消费贷款可以申请贴息?

  银行划定产品范围个人住房贷款不参与

  根据《方案》,此次贴息范围包括单笔5万元以下消费,以及单笔5万元及以上的家用汽车、养老生育、教育培训、文化旅游、家居家装、电子产品、健康医疗等重点领域消费。对于单笔5万元以上的消费,以5万元消费额度为上限进行贴息。

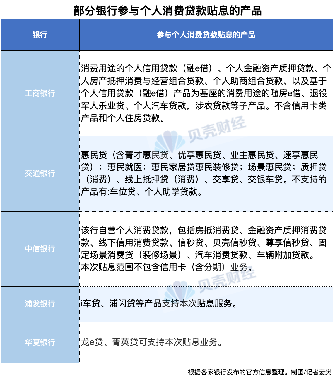
  贝壳财经记者了解到,各家银行近期也陆续划定了产品范围。

  工商银行指出,此次参与个人消费贷款贴息的产品包括了消费用途的个人信用贷款(融e借)、个人金融资产质押贷款、个人房产抵押消费与经营组合贷款、个人助商组合贷款,以及基于个人信用贷款(融e借)产品为基座的消费用途的随房e借、退役军人乐业贷、个人汽车贷款,涉农贷款等子产品。

  交通银行则划定了8类贷款产品,其中包括了惠民贷(含菁才惠民贷、优享惠民贷、业主惠民贷、速享惠民贷);惠民就医;惠民家居贷惠民装修贷;场景惠民贷;质押贷(消费)、线上抵押贷(消费)、交享贷、交银车贷。

  中信银行则指出,该行贴息的消费信贷产品范围包括自营个人消费贷款,涉及房抵消费贷、金融资产质押消费贷款、线下信用消费贷款、信秒贷、贝壳信秒贷、尊享信秒贷、固定场景消费贷(装修场景)、汽车消费贷款、车辆附加贷款。

  此外,多家银行还指出,信用卡类、个人住房贷款、车位贷、个人助学贷款等不参与此次贴息政策。

  四问:存量信贷、逾期是否可贴息?

  银行回应特殊情况存续个人消费贷款可享受贴息

  多家银行还针对特殊情况是否参与贴息进行了回应。

  对于存量的个人消费贷款产品,农业银行手机银行App智能客服指出,在政策执行期内,该行存续的个人消费贷款,包括在政策执行期内新发放的贷款,和今年9月1日之前发放但在政策执行期内未结清的贷款,均可参加此次的贴息活动。今年9月1日前已按指定用途完成贷款资金支付的除外。

  浦发银行表示,针对浦闪贷产品,如系统可自动识别账户消费交易信息的,将自动开展贴息操作。该行客户经理指出,如果在2025年9月1日之前已经申请了浦发银行的浦闪贷、i车贷产品,已审批完成但未提款部分,在政策实施期间,符合政策要求且完成审核的贷款可以享受贴息。

  “贷款资金进行取现、转账至个人账户的,该行无法认定贷款资金消费行为,因此均不进行贴息。”中信银行指出,贷款资金转账至商户账户的实际消费行为,客户可通过提供消费发票申请人工审核认定。

  对于贷款发生逾期的个人消费贷款,中信银行指出,发生逾期时不进行财政贴息。但在偿还贷款所欠本息后,可继续享受财政贴息。

  五问:最多可贴息多少?

  在一家银行最多可累计补贴3000套取贴息资金将扣减或追回

  按照《方案》,本次个人消费贷款贴息利率为年化1%,且最高不超过贷款合同利率的50%。贴息计算基数为借款人在政策执行期间内使用个人消费贷款支付的符合条件的消费汇总金额,其中对于单笔5万元以上的消费,以5万元消费额度为上限进行贴息。

  按照《方案》,每名借款人在一家银行可享受的全部个人消费贷款累计贴息上限为3000元(对应符合条件的累计消费金额30万元),其中可享受单笔5万元以下的个人消费贷款累计贴息上限为1000元(对应符合条件的累计消费金额10万元)。

  不过,财政部金融司司长于红强调,个人消费贷款贴息政策支持的是消费者合理的借贷需求和真实的消费行为,如果借款人使用个人消费贷款用于一些非消费领域,或是其他违规套利行为,这不属于政策的支持范围,将无法取得贴息资金。

  多家银行亦指出,对提供虚假资质、虚假材料、虚假担保、虚假交易、虚假用途等或通过不法中介办贷的,包括但不限于“包装贷”“职业背债人”“高评高贷”等,银行严格予以禁止。对相关部门审核未通过或违法违规套取贴息资金的,银行将按规定扣减或追回。对借款人违法违规套取贴息资金的,纳入个人不良征信记录并依法依规严肃处理。


(文章来源:新京报)


鲜花

握手

雷人

路过

鸡蛋
来自: 东方财富
[湘ICP备2023006560号-2] [电信增值业务许可证:湘B2-20230366]
违法和不良信息举报电话:15388934451 举报邮箱:1014211648@qq.com
Copyright ©2025 长沙禾湖信息科技有限公司. Powered by 西瓜财经

顶部