西瓜财经 首页 基金 查看内容

硬科技龙头正式上市,关注科创板50ETF(588080)等产品投资价值 ...

来自版块: 基金
193
0

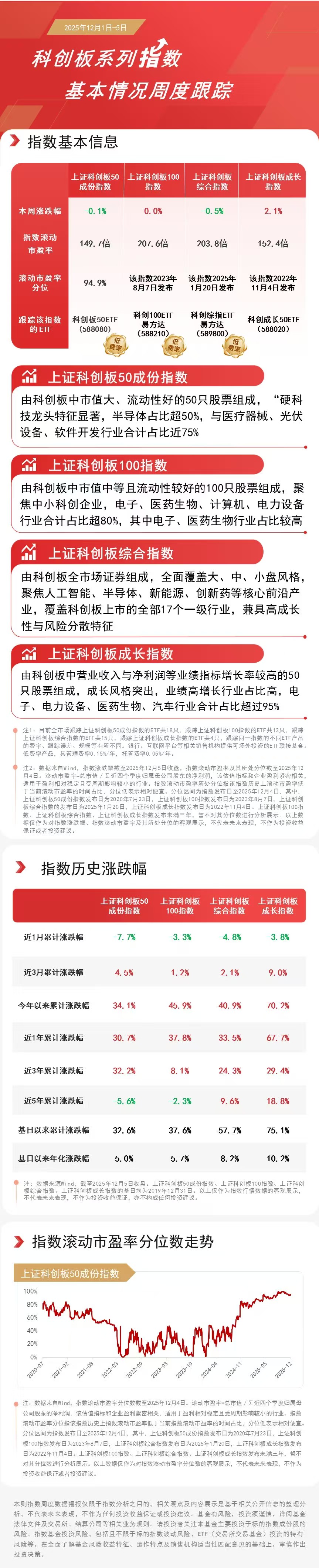
本周,科创成长指数上涨2.1%,科创100指数上涨0.01%,科创板50指数下跌0.1%,科创综指下跌0.5%。 消息面上,“国产GPU第一股”摩尔线程成功登陆科创板,以上市第一日收盘价600.5元/股计算,大涨425.5%,总市值超2800 ...

本周,科创成长指数上涨2.1%,科创100指数上涨0.01%,科创板50指数下跌0.1%,科创综指下跌0.5%。

消息面上,“国产GPU第一股”摩尔线程成功登陆科创板,以上市第一日收盘价600.5元/股计算,大涨425.5%,总市值超2800亿元,跻身科创板市值前五,仅次于中芯国际、寒武纪、海光信息,其IPO从获受理到过会仅用时88天,被市场视为科创板提升审核质效、强化科技创新支持力度的一大信号。

按照科创板50指数成份股调整规则,如果上市以来日均总市值排名在科创板市场前5位,且定期调整数据考察截止日后第10个交易日时,上市时间超过3个月,可以纳入科创板50指数;若上市以来日均总市值排名在科创板市场前3位,但上市时间超过1个月并获专家委员会讨论通过,也可纳入指数。

科创板50指数由科创板中市值大、流动性好的50只股票组成,半导体行业占比超65%,覆盖众多硬科技龙头企业,指数每季度会依据客观数据定期调整成份股,实现“吐故纳新”。科创板50ETF(588080)跟踪该指数,管理费率加托管费率仅为0.2%/年,为投资者一键布局科创龙头提供了低成本投资工具。


鲜花

握手

雷人

路过

鸡蛋
来自: 每经网
[湘ICP备2023006560号-2] [电信增值业务许可证:湘B2-20230366]
违法和不良信息举报电话:15388934451 举报邮箱:1014211648@qq.com
Copyright ©2025 长沙禾湖信息科技有限公司. Powered by 西瓜财经

顶部