西瓜财经 首页 湖南 查看内容

湖南娃速看!部分市州寒假时间“解锁”,速戳

2025-12-14 15:39| 发布者: admin| 查看: 22| 评论: 0|来自: 湖南日报

摘要: 寒假预警已拉响!湖南部分市州率先官宣2025年秋季学期寒假安排,快乐信号火速扩散!长沙、株洲、益阳、娄底等市州已明确放假节点,后续消息会持续更新,快蹲一波家乡的寒假通知,提前把假期快乐安排上。长沙:今年寒 ...

寒假预警已拉响!湖南部分市州率先官宣2025年秋季学期寒假安排,快乐信号火速扩散!

长沙、株洲、益阳、娄底等市州已明确放假节点,后续消息会持续更新,快蹲一波家乡的寒假通知,提前把假期快乐安排上。

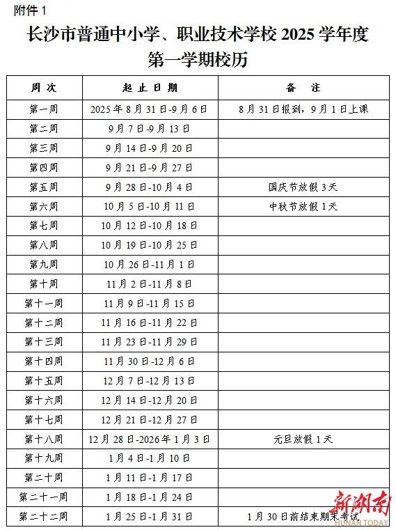
长沙:今年寒假从2026年2月1日开始,2026年3月3日结束,2026年3月5日上课。

第一学期 :2025年9月1日上课,2026年1月31日结束,全学期共22周。寒假从2026年2月1日开始,3月3日结束。

第二学期:2026年3月5日上课,7月11日结束,全学期共19周。暑假从2026年7月12日开始,8月29日结束。

株洲:全市中小学(含中等职业学校)寒假自2026年1月31日开始,至2月28日结束。2026年春季学期将于3月1日报到,3月2日正式上课。幼儿园参照执行如遇冰冻等极端寒冷天气再另行安排。

益阳:全市幼儿园、小学、初中、中职学校、特殊教育学校原则上于2026年1月31日放假,普通高中原则上于2026年2月7日放假。2026年春季学期于3月4日报到。如遇极端寒冷天气等特殊原因,各县市区教育行政部门可按照“一地一策”“一校一案”的方式调整放假时间。

娄底:全市义务教育阶段学校、特殊教育学校、幼儿园于2026年1月31日起放寒假。普通高中、中等职业学校于2026年2月7日起放寒假。全市中小学校幼儿园于3月4日开学。如遇低温雨雪冰冻灾害天气,各县市区教育局可根据实际调整放假时间,并报市教育局备案。


鲜花

握手

雷人

路过

鸡蛋
[湘ICP备2023006560号-2] [电信增值业务许可证:湘B2-20230366]
违法和不良信息举报电话:15388934451 举报邮箱:1014211648@qq.com
Copyright ©2025 长沙禾湖信息科技有限公司. Powered by 西瓜财经

顶部