西瓜财经 首页 基金 查看内容

月内第十次!白银LOF再发溢价公告,业内警示:慎对LOF套利行为 ...

来自版块: 基金
2
0

每经记者|任飞    每经编辑|肖芮冬     12月18日,国投瑞银白银期货(LOF)场内再呈红盘,涨幅达到4.62%。截至收盘,升贴水率高达35.87%。 值得一提的是,12月以来,基金公司已多次提醒投资人关注该基 ...

每经记者|任飞    每经编辑|肖芮冬    

12月18日,国投瑞银白银期货(LOF)场内再呈红盘,涨幅达到4.62%。截至收盘,升贴水率高达35.87%。

值得一提的是,12月以来,基金公司已多次提醒投资人关注该基金溢价风险。

据悉,国内投资白银的LOF品种稀缺,期货类基金的申赎波动往往也更大。由于存在高溢价,理论上的套利空间受到市场关注。不过,记者也从业内了解到,想要通过场外份额转场内进行套利交易的难度其实很大,投资者需要谨慎对待此类行为。

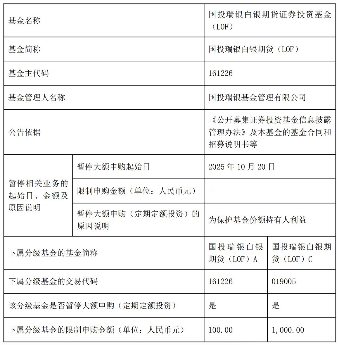
白银LOF再发溢价风险提示公告

12月18日,国投瑞银白银期货(LOF)再次发布一则溢价风险提示公告。截至12月18日,该基金二级市场的收盘价为2.332元,明显高于基金份额净值。12月以来,该基金还连续发布了九条相关公告,多次触发盘中停牌。

""

据悉,国投瑞银白银期货(LOF)是目前国内公募市场唯一的白银LOF。从稀缺性来看,不少投资人在关注白银期货价格走势的同时,希望通过公募基金参与投资。

《每日经济新闻》记者从业内获悉,国内投资白银的LOF品种稀缺,期货类基金的申赎波动往往也更大,这不仅催生基金场内溢价,也使基金的跟踪误差进一步加大。今年三季报显示,该基金自合同生效至今年三季度末,区间净值增长率较业绩比较基准相差116.15个百分点(统计初始基金)。

此前,记者从业内了解到,如果基金或资产管理计划采用结算价估值,因其与所持有资产的收盘价(即当日交易价格)不一致,当结算价低于当日收盘价,当日的新增申购资金可能对原持有人造成一定程度的摊薄;反之,当结算价高于当日收盘价,赎回可能也会对基金资产带来潜在拖累。

在场外开放式基金或LOF基金模式下,该部分摊薄或拖累主要由基金资产承担,长此以往可能会带来跟踪偏离。因此,期货类指数基金(除ETF,下同)或者持仓中含有期货资产的基金,实际上都不同程度地受到这种影响。

很显然,对于白银期货基金这种单标的的期货类基金理论上影响更甚。因此,国内市场上期货类基金和资产管理计划或多或少都存在一定程度的累计跟踪偏离。

据悉,今年以来,考虑到市场单边上行,跟踪难度加大,国投瑞银白银期货(LOF)为维护持有人利益,屡次下调申购限额。截至目前,该基金A类份额申购限额已下调至100元,C类份额下调至1000元。

""

业内:慎对LOF套利行为

对于此类基金来说,出现溢价也有实施场内外份额套利的机会,然而,这种想法或许只停留在理论阶段,实际的操作难度会很大。

从机制上看,LOF基金同时具备场内交易和场外申购赎回功能。当场内价格显著高于基金实时或当日公布的基金份额净值时,套利者可在场外按净值申购基金份额,待份额确认并转托管至场内后,再在二级市场高价卖出,从而获取溢价收益。

反之,若场内价格出现大幅折价,也可通过场内买入后转托管至场外赎回,实现反向套利。因此,在制度设计层面,LOF基金确实具备“价格向净值回归”的内在约束机制。

12月18日,有投资界人士告诉《每日经济新闻》记者,他本人曾试图做过相同类型基金的套利操作,但没有成功。据介绍,场内和场外的基金份额如果要转换,首先需要份额的登记再托管,而场内和场外涉及的两个不同登记结算机构,且办理时间较长,这一过程很难让投资人能及时处理所谓的套利差值。

在他看来,风险主要集中在“时间差”和“价格不确定性”上。首先,场外申购通常存在T+1或T+2的确认周期,部分产品甚至更长。而在此期间,场内溢价水平可能迅速收敛甚至转为折价。

因此,一旦市场情绪降温或套利资金集中涌入,场内价格回落速度往往快于份额到账速度,导致原本的理论套利空间被完全吞噬。其次,若基金投资标的波动较大,净值在申购确认期间发生明显变化,也会直接影响可实现的套利收益。

也有业内人士在同《每日经济新闻》记者交流时提到,该基金为商品期货基金,对持有的白银期货合约采用结算价进行估值。当白银价格持续上涨时,相应建仓成本高于投资者申购成本;当白银价格持续下跌时,卖出价格则低于投资者赎回价格。因此,在套利的同时,也存在巨大的风险。

封面图片来源:图片来源:视觉中国-VCG211415728314


鲜花

握手

雷人

路过

鸡蛋
来自: 每经网
[湘ICP备2023006560号-2] [电信增值业务许可证:湘B2-20230366]
违法和不良信息举报电话:15388934451 举报邮箱:1014211648@qq.com
Copyright ©2025 长沙禾湖信息科技有限公司. Powered by 西瓜财经

顶部