西瓜财经 首页 行业新闻 查看内容

阿里巴巴:第四财季营收2364.5亿元 同比增7%

来自版块: 行业新闻
157
0

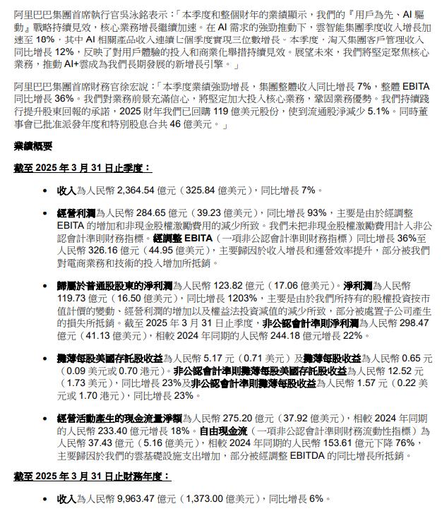
  阿里巴巴集团公布2025财年第四季度及全年业绩,第四财季(截至3月底止季度)营收2,364.5亿元人民币,同比增7%,预估2,379.1亿元人民币;第四财季调整后每ADS收益12.52元人民币,上年同期10.14元人民币,预估12.7 ...


K图 BABA_0


K图 09988_0

  阿里巴巴集团公布2025财年第四季度及全年业绩,第四财季(截至3月底止季度)营收2,364.5亿元人民币,同比增7%,预估2,379.1亿元人民币;第四财季调整后每ADS收益12.52元人民币,上年同期10.14元人民币,预估12.71元人民币;调整后息税折旧及摊销前利润417.8亿元人民币,同比增长36%,预估412.3亿元人民币。该季度调整后净利润298.5亿元人民币,同比增长22%,预估293.9亿元人民币。

  注:阿里巴巴财年为每年4月1日至次年3月31日,2025财年Q4对应自然年2025年1-3月。



(文章来源:财联社)


鲜花

握手

雷人

路过

鸡蛋
来自: 东方财富
[湘ICP备2023006560号-2] [电信增值业务许可证:湘B2-20230366]
违法和不良信息举报电话:15388934451 举报邮箱:1014211648@qq.com
Copyright ©2025 长沙禾湖信息科技有限公司. Powered by 西瓜财经

顶部